由中國教育裝備行業協會、中國教育報聯合主辦,中國教育裝備行業協會后勤裝備管理分會、中國教育報刊社宣傳策劃中心、深圳市校服行業協會承辦的“順成杯”第四屆全國學生裝優秀設計作品征集活動于2023年3月15日在2023中國國際教育裝備(上海)博覽會上進行成果發布(評委見附件1),在入圍作品的50個系列中評出標桿作品5個,卓越作品10個,經典作品15個,創新作品20個,優秀作品37個,并授予遼寧順成實業有限公司社會公益貢獻獎。(見附件2)。
現將結果予以公布。
附件:
1.活動評審委員會評委
2.“順成杯”第四屆全國學生裝優秀設計作品征集推廣活動獲獎名單
全國學生裝優秀設計作品征集推廣活動組委會
2023年3月15日

附件1 總決賽評委名單
1、上海市教育委員會教育技術裝備中心書記兼副主任 周齊佩
2、遼寧教育學院省教育裝備研究與發展中心主任 任雪松
3、東華大學服裝與藝術設計學院研究生教育中心副主任、碩士生導師 朱達輝
4、國家級服裝裁判員、教育部全國紡織服裝職業教育教學指導委員會副主任、廣東省時尚學生服裝研究院院長 陳桂林
5、國家級服裝裁判員、教育部高等學校紡織類專業教學指導委員會服裝分委員會委員、西南大學紡織服裝學院副院長、碩士生導師 張龍琳
6、中國十佳時裝設計師 武學凱
7、華東師范大學第二附屬中學前灘學校書記兼常務副校長 洪燕芬
附件2 “順成杯”第四屆全國學生裝優秀設計作品征集推廣活動

小學運動系列獲獎名單

小學制式系列獲獎名單

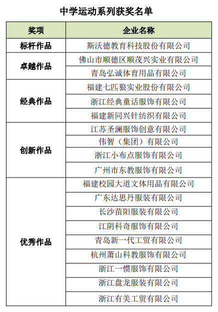
中學運動系列獲獎名單

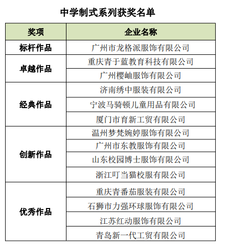
中學制式系列獲獎名單

教師職業裝系列獲獎名單
社會公益貢獻獎
遼寧順成實業有限公司
工信部備案號:京ICP備05071141號
互聯網新聞信息服務許可證 10120170024
中國教育新聞網版權所有,未經書面授權禁止下載使用
Copyright@2000-2022 www.lmhko.cn All Rights Reserved.