人類命運共同體理念作為中國參與全球治理的核心主張,已被納入聯合國決議等國際文件,其“共生、共建、共享”的價值觀對化解文明沖突具有重要意義。隨著在華留學生規模突破50萬人,來華留學教育成為傳遞人類命運共同體理念的關鍵場域。然而,當前國情教育面臨三重困境:文化符號闡釋表面化(如傳統文化僅被展示為民俗活動)、價值傳遞認知脫嵌(學生識記概念卻無情感共鳴)、跨文化認同實踐缺位(缺乏多國籍協作的真實場景)。傳統課堂講授模式難以突破這些瓶頸。
具身化理論指出,知識、情感與價值觀通過身體經驗得以內化。這一理論為突破國情教育瓶頸提供了新路徑。龍舟運動因其高強度的身體互依性(劃槳動作須絕對同步)、深層的文化隱喻性(“同舟共濟”直指命運共同體精神)、天然的跨文化親和性(水上運動全球普及),成為人類命運共同體理念具身化實踐的理想載體。大連理工大學將龍舟課程納入全校體育必修課,使其兼具教育實驗平臺與文化融合實驗室雙重屬性。
具身化實踐與人類命運共同體的聯結
人類命運共同體理念是新時代中國參與全球治理的頂層設計,以共建、共生、共享踐行人類命運共同體理念,不僅能為破解全球發展赤字提供中國方案,還可為來華留學教育確立價值觀錨點與實踐路標。《教育部等八部門關于加快和擴大新時代教育對外開放的意見》指出,“中國始終高舉合作共贏旗幟,致力于深化拓展與世界各國在教育領域的互利合作和交流互鑒,為推動構建人類命運共同體貢獻力量”。來華留學教育作為教育對外開放的重要組成部分,在教育對外開放中發揮著重要作用,讓人類命運共同體理念融入來華留學教育的關鍵,在于厘清由理念內核向教育行為轉化的邏輯(見表1)。

人類命運共同體理念的核心維度與來華留學教育目標的映射關系
具身化理論從根本上解構了笛卡爾的身心二元論,揭示身體并非價值傳遞的被動容器,而是認知建構、情感孕育與價值觀生成的本體性場域。其理論源流在20世紀中后期呈現“哲學-社會學-認知科學”三足鼎立之勢,共同重塑了身體在人文社科研究中的核心地位(見圖1)。

具身化理論的三維支撐框架
以具身化理論分析人類命運共同體理念的三大價值維度,可得出身體-情感-意義的遞進轉化路徑,由此構建起適用于來華留學教育的實踐轉化模型(見圖2)。

人類命運共同體理念具身化的遞進轉化模型
身體協調奠基責任共擔(共建性),多國籍隊員在龍舟訓練中實現生理同步:鼓點節奏強制劃槳頻率統一,船體平衡要求全員重心協同。這種身體互依性催生兩種教育效應,即肌肉記憶形成“責任共擔”的生理隱喻,非語言協作消解文化差異。
情感共鳴激活文明互鑒(共生性),高強度運動引發集體生理應激反應:血乳酸堆積觸發痛苦呻吟,沖刺勝利引發多巴胺激增。神經科學研究證實,共享痛感可顯著提升群體內聚力。
符號意義重構價值認同(共享性),龍舟文化儀式通過多模態具身實踐,實現人類命運共同體理念從抽象符號到身體經驗的轉譯,具體呈現為三重互文性建構。
由此,龍舟運動憑借獨特實踐形態與效能輸出,在詮釋人類命運共同體理念時,展現出有別于武術、舞獅等傳統體育項目的、難以替代的特質與價值。
大連理工大學世鷹國際龍舟隊的具身化實踐
大連理工大學世鷹國際龍舟隊成立于2024年,系大連理工大學國際學生世鷹體育俱樂部運動隊伍之一。其組織架構設計深刻體現了“體育為媒,文明互鑒”的育人理念。隊員中,“一帶一路”共建國家學生占比超70%。隊名“世鷹”承載雙重隱喻,“世”指向人類命運共同體的全球視野,“鷹”象征勇于拼搏的體育精神。訓練服設計采用文化并置策略——右袖繡有隊員母國國旗,左袖是統一的中國龍紋,形成視覺化的“多元一體”符號。
在教育實踐層面,龍舟課程納入留學生第二課堂體系,采用“三位一體”教學模型:技能習得(40%)聚焦劃槳技術、配重平衡等身體能力訓練;協作挑戰(30%)通過競速賽、負重劃等任務創設團隊依存情境;文化浸潤(30%)結合龍舟歷史故事分享、賽后集體整理船具等活動深化價值傳遞。
建隊兩載,龍舟隊深度參與多項國家級賽事及區域賽事,并構建起系統性的賽后實踐范式。賽事結束后,主教練首先組織隊員回看比賽錄像并進行技術解構,從運動力學、協作機制等專業維度對劃槳節奏、隊形配合等競技要素展開深度剖析;繼而開展多文化視角的研討活動,來自不同國家和地區的成員基于各自文化背景,對賽事表現、競技精神進行闡釋與對話,實現跨文化認知的多維碰撞;隨后,主教練以龍舟文化經典、歷史傳承為理論載體,通過專題講解與互動研討,將“同舟共濟”“奮楫爭先”的精神內核融入隊伍文化建設,強化隊員間的價值認同與凝聚力。最后,全隊根據賽事反饋,運用運動訓練學理論,科學制定訓練計劃,優化戰術體系,完成競技能力的迭代升級。這一閉環式實踐體系,將賽事空間轉化為集技術精進、文化交融、精神培育、能力提升于一體的復合型場域,使傳統的競技比賽升華為文明對話的具身化課堂。
具身化實踐的作用機制與認同生成
身體經驗的轉化路徑。在龍舟訓練的高強度重復中,隊員的“肌肉記憶”逐步轉化為“文化記憶”。劃槳訓練使隊員形成0.1秒級的動作同步慣性,這種生理性的精準協作在大腦運動皮層形成穩固神經回路。這種肌肉記憶的形成過程,實質是將“共建責任”從抽象概念轉化為可感知、可重復的身體經驗。
龍舟運動更推動了國際隊員間跨文化身體對話,實現身體邊界的消融。不同文化背景下的肢體語言差異,在槳板起落的節奏中達成和解。這種身體對話突破了語言與文化符號的隔閡,使隊員在觸覺反饋(如傳遞船槳時的肢體接觸)、視覺同步(共同關注鼓點)中構建起超越文化差異的身體共識。
情感聯結的具身建構。訓練場上的汗水成為情感共同體的黏合劑。面向隊員的問卷調查顯示,83%的隊員表示“在力竭時感受到隊友拼搏的喘息聲,比任何言語鼓勵都更有力量”。這種生理性疲憊狀態下的感官共享,將個體的痛苦轉化為集體的情感資源,使隊員在共同對抗疲勞的過程中,自然形成情感共同體。
勝利或失敗場景中的集體情緒共振,進一步強化了情感聯結。成績好時隊員們熱情互擁歡呼,失利后集體復盤,這些身體化的情緒表達超越了文化差異。如在一場龍舟賽失利后,一名隊員主動發起“擊槳儀式”,通過整齊劃一的槳板撞擊聲,將沮喪情緒轉化為重整旗鼓的集體意志,使負面情緒成為凝聚團隊的情感催化劑。
人類命運共同體理念的意義生成。“舟”作為命運共同體的微觀隱喻,在龍舟運動中獲得具象化呈現。船體在水中的穩定性依賴每位隊員的力量均衡,這種物理規則天然詮釋了“共生共榮”的理念。當遭遇風浪時,隊員必須通過實時溝通調整重心,這種“一損俱損,一榮俱榮”的身體體驗,將抽象的共同體概念轉化為可感知的生存邏輯。
“共劃”行動則是對“共建”理念的生動詮釋。每一次劃槳動作都須兼顧前后隊員的節奏,船頭船尾的協作猶如國際合作中的責任分工。主教練在集訓中設計的“盲劃挑戰”——隊員蒙眼僅依靠觸覺與聽覺協作——更將“共建”理念推向極致。在完全失去視覺指引的情況下,隊員通過手部傳遞的力量變化、背部感知的船體震動,構建起超越語言的協作網絡,使“共建”從理論話語轉變為真實可觸的行動實踐。
傳統體育具身化實踐融入來華留學教育的理論革新與實踐啟示
具身化視角重構了人類命運共同體理念的傳播范式。
通過來華留學教育傳遞人類命運共同體理念須遵循“體感先于認知”的具身化邏輯,其理論突破體現為以下三點革新。
打破離身認知困境:傳統教育依賴政策文本闡釋(如通過《共建“一帶一路”:構建人類命運共同體的重大實踐》白皮書解讀人類命運共同體理念),而龍舟運動實踐表明,當隊員通過船體失衡的生理懲罰理解“責任共擔”時,其概念內化的深刻性與行動轉化效率遠超傳統課堂學習。
建立具身學習模型:“肌肉記憶→情感綁定→符號內化”的三階模型,填補克拉斯沃爾情感目標分類在體感維度的空白。例如比賽時,隊員們對齊鼓點劃槳的肌肉記憶構成賽后擁抱這一情感綁定的生理基礎,而情感綁定又是符號內化(如理解“同舟共濟”理念)的必要前提。
重構跨文化理解本質:身體作為文明互鑒的元語言,其傳遞效率超越語言翻譯。根據訓練觀察記錄,隊員之間通過觸覺牽引訓練糾正動作的準確率達98%,較雙語指令翻譯(64%)提升顯著。這要求來華留學教育在重視語言教學的同時,還應設計更多身體感知型實踐課程。
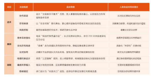
龍舟實踐融入來華留學教育的模式可遷移至其他中國傳統體育運動。
基于大連理工大學世鷹國際龍舟隊的實踐經驗,可提煉出一套可復制的教育設計框架(見表2)。

龍舟運動具身化教育設計原則與操作規
龍舟運動的具身化教育效能源于高強度身體互依性、痛感共享性及文化隱喻直顯性三大特質。基于此,其實踐經驗向其他中國傳統體育項目遷移時須把握以下原則(見表3):

中國傳統體育項目具身化教育遷移策略
龍舟運動憑借身體協同、情感共享與符號轉譯的協同作用,成功將人類命運共同體理念轉化為國際學生的價值認同。多國隊員在動作強制同步中感知責任共擔,于生理極限下的號子共鳴中建立情感聯結,并通過龍舟儀式的跨文化共創實現符號意義重構。這種“體感先行”的具身化教育路徑,突破了傳統國情教育中認知與實踐分離的困境,為來華留學生開展跨文化價值觀教育提供了可復制的創新范式。
未來,深化具身化教育實踐與理論研究存在多個重要方向。在技術應用層面,通過VR技術模擬協作場景,可強化身體記憶以延長認同周期;在項目拓展維度,武術、舞獅等中國傳統體育活動的具身化改造,須結合跨文化傳播特性制定標準化方案;在評估體系構建方面,開發“身體互依指數”可量化教育成效,為推動國家將中國傳統體育納入國際學生必修課程認證提供科學依據。這些探索將助力人類命運共同體理念從具體的龍舟運動實踐場景,延伸至更廣泛的跨文化交流場域。(作者 付崇彬 張天昊 張焱 劉欣 趙雨婷就職于大連理工大學國際教育學院。本文系遼寧省哲學社會科學規劃基金項目“‘人類命運共同體’視角下海外傳播和國際認同研究”[項目編號:L21CGJ003]研究成果)
來源:《神州學人》(2025年第12期)
工信部備案號:京ICP備05071141號
互聯網新聞信息服務許可證 10120170024
中國教育報刊社主辦 中國教育新聞網版權所有,未經書面授權禁止下載使用
Copyright@2000-2022 www.lmhko.cn All Rights Reserved.